Geotechnisch advies & Software Engineering

Geavanceerd geotechnisch advies en C++ en Python software oplossingen voor waterveiligheid en infrastructuur.

Expertise

Geotechniek & Waterveiligheid

Gespecialiseerd in berekeningen voor dijken, lijninfrastructuur en waterkerende constructies.

C++ High Performance

Ontwikkeling van efficiënte, rekenintensieve software voor complexe geotechnische simulaties.

Python Berekeningen

Automatisering, data-analyse en snelle prototyping voor ingenieursvraagstukken.

Mijn Werk

Een overzicht van code, analyses en plots gegenereerd door mijn software.

Geotechnical Plot Example
Geotechnisch Profiel
slope_stability.cpp
double calculateSafetyFactor(const SoilLayer& layer, double waterLevel) {
    // Bishop's simplified method
    double Fs = 0.0;
    double numerator = 0.0;
    double denominator = 0.0;
    
    for (const auto& slice : layer.slices) {
        double weight = slice.getWeight(waterLevel);
        double cohesion = slice.getCohesion();
        double friction = slice.getFrictionAngle();
        // ... calculation logic ...
    }
    return numerator / denominator;
}
plot_cpt.py
import matplotlib.pyplot as plt
import pandas as pd
import breinbaas as bb

def generate_cpt_plot(data_file):
    df = pd.read_csv(data_file)
    depth = df['Depth']
    qc = df['ConeResistance']
    
    fig, ax = plt.subplots(figsize=(8, 12))
    ax.plot(qc, depth, color='#0ea5e9')
    ax.invert_yaxis()
    ax.set_title('CPT Profile')
    
    return fig
Data Visualization Example
Data Analyse

Producten & Diensten

Gespecialiseerde oplossingen voor geotechnische engineering en automatisering.

01

Conversie van DStability naar DSettlement en vice versa

02

Creatie van 2D en 3D bodemprofielen met kriging

03

Geautomatiseerde stabiliteits- en zettingsberekeningen

04

Webapplicatie ontwikkeling (Streamlit, Anvil, Flutter, FastAPI e.a.)

05

Geavanceerde Plaxis automatisering

06

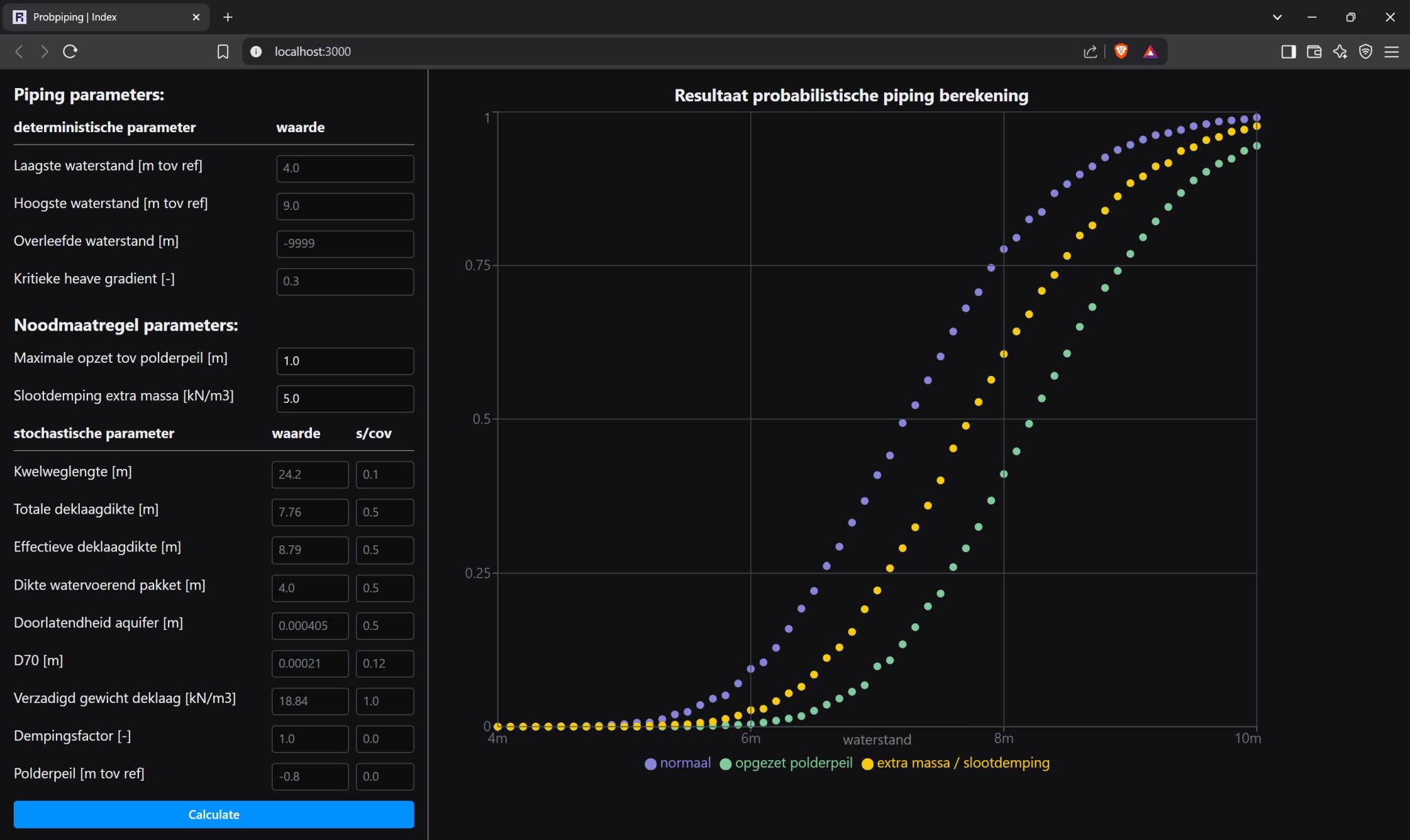
Risicoanalyse met behulp van probabilistische berekeningen

07

Cursussen in Python en AI voor engineering

08

IT-consultancy voor automatisering en AI in engineering

Neem Contact Op

Interesse in een samenwerking of vragen over mijn software oplossingen?